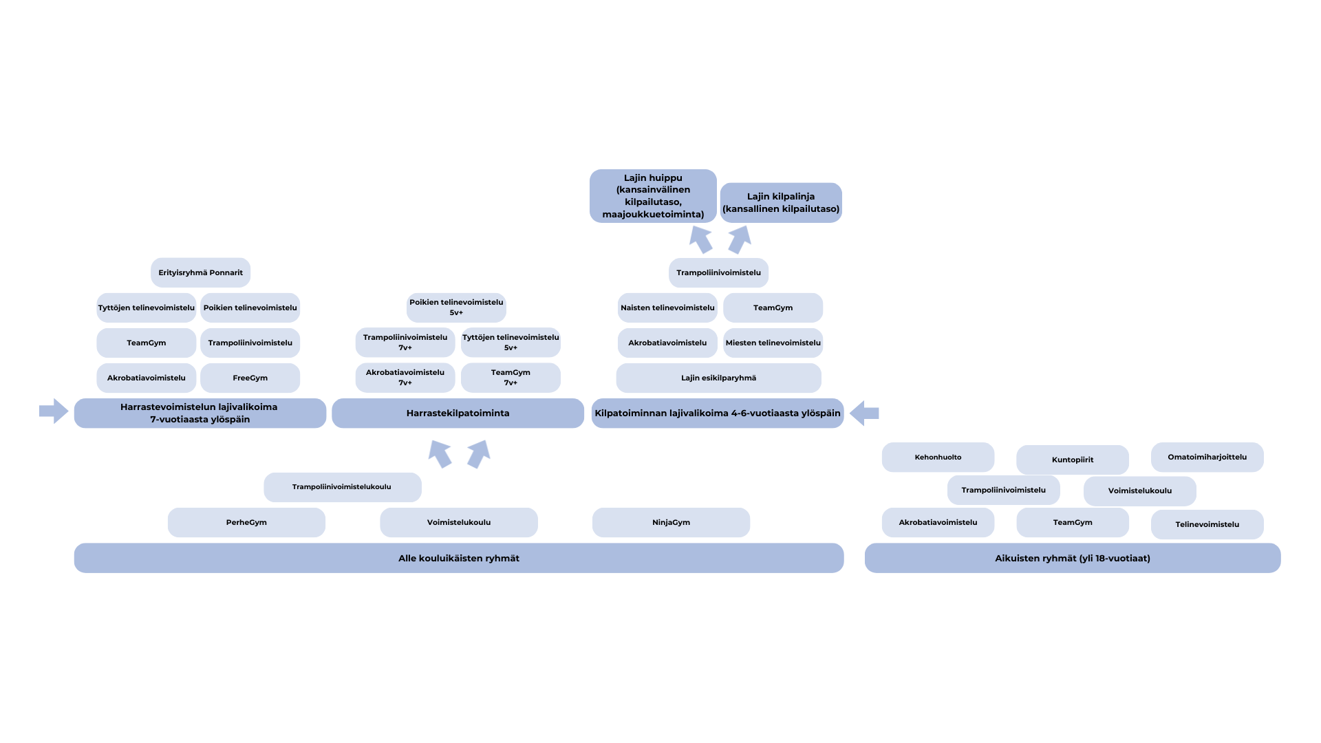
Voimistelijan polku

Alle kouluikäisenä tai vanhempanakin aloitettu harrastus voi jatkua oman taitotason ja intohimon mukaisesti aikuiseksi tai vaikka senioriksi asti. Harrastajistamme valtaosa liikkuu omaksi ilokseen, ja kilpaileminen tai kilparyhmään siirtyminen on täysin omaehtoista. Lajia ja tasoa voi vaihtaa oman kiinnostuksen mukaan erittäin vaivattomasti.

Seurassamme suurin osa liikkuu kerran viikossa, mutta lisätunteja voi valita joko omasta tai jostakin muusta voimistelulajista siirtymällä edistyneempään ryhmään tai valitsemalla useampia viikkokertoja.

Vielä pidemmälle haluavat voivat valita esimerkiksi harraste-kilparyhmän. Kilparyhmiin haluavien tulee tiedustella siirtymisestä kyseisen lajin lajivastaavalta.

Alle kouluikäiset

Alle kouluikäiset voivat mennä perhevoimisteluun (PerheGym), jota suositellaan koko perheen liikunnaksi sekä niille lapsille, jotka vielä kaipaavat läheisen läsnäoloa. Lapset, jotka pärjäävät ilman aikuista, voivat osallistua esimerkiksi voimistelukouluun tai NinjaGymiin, joissa opetellaan kaikkia voimistelun ja liikunnan perustaitoja, jotka puolestaan antavat hyvä pohjan ponnistaa haluamaansa lajiin.

Kilpatoiminnan esikilparyhmiin siirrytään ennen koulun aloittamista. Uusia esikilparyhmiä perustetaan säännöllisin väliajoin joka lajissa. Kiinnostuneita pyydetään ottamaan yhteyttä lajin yhteyshenkilöön. Voimistelukouluun osallistuminen ei ole välttämätön edellytys esikilparyhmään tähtäävälle.

Kouluikäiset

Kouluikäiset voivat valita lajivalikoimastamme mieluisen lajin. Lajin tasoryhmän oikea valinta on tärkeä mielekkään harjoittelun turvaamiseksi. Perustaso (taso I) on hyvä valinta kaikille lajia aloittaville. Tasolla 1 varmistetaan liikkeiden oikeat tekniikat, jotka on syytä hallita ennen kuin tehdään kehitelmiä niiden päälle.

Voimistelijat, jotka ovat kiinnostuneet säännöllisemmästä harjoittelusta, voivat ilmoittautua lajin harrastekilparyhmään. Harrastekilparyhmissä harjoitellaan kahdesti viikossa, ja ryhmän osallistujat voivat halutessaan osallistua kauden päätteeksi harrastekilparyhmien kilpailuihin, jotka järjestetään EsTT:n saleilla.

Aikuiset

Tarjoamme kaiken tasoisille aikuisharrastajille useita eri ryhmävaihtoehtoja useista eri lajeistamme. Tunneilla liikutaan oman mukavuusalueen reunamilla, itseään haastaen ja turhia riskejä tai pelkoja vältellen. Telinelajeihin kuuluu uusien asioiden oppiminen, mutta ne kohdataan vasta, kun itse kokee olevansa valmis.

Olitpa sitten aloittelija, edistyneempi harrastaja tai vaikka entinen kilpavoimistelija, meiltä löytyy sopiva voimisteluryhmä sinulle!

Yhteydenotot

Puhelinpäivystys
ma-pe klo 12–15
010 201 2300
info@espoontelinetaiturit.fi